AVEVA™ Hull and Outfitting 船体和舾装

利用先进的设计解决方案简化船舶设计和工程

联系我们

什么是 AVEVA 船体和舾装?

端到端设计解决方案可无缝集成设计和生产,实现多学科的高效协作。单一、统一的数据模型可优化复杂的船舶设计流程,缩短迭代时间,提高效率,同时确保船舶满足严格的安全标准和监管要求。AVEVA 船体和舾装可优化复杂的船舶设计流程,缩短迭代时间,提高效率,同时确保船舶满足严格的安全标准和稳定性监管要求。

什么是 AVEVA 船体和舾装?

90%

的世界 20 大船厂都在使用 AVEVA

30%

节省设计时间

成效


促进全球多学科合作

促进全球多学科合作

激发员工的潜能,让他们共同创新,创造卓越的成果。

提高效率,加速生产

提高效率,加速生产

轻松准确地生成文档,大幅缩短设计时间。

体验卓越的定制设计

体验卓越的定制设计

充分利用我们内建的船舶设计专业知识和全面的通用模型数据库。

功能


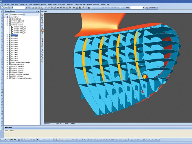
Hull Design

Hull Design

我们的集成产品结合了船体结构设计和船体细部设计,简化了从初始建模到制造的船舶设计流程。各项功能均根据船舶设计师的最佳实践量身定制,从而实现了快速设计和准确、随时可用的生产输出。通过拓扑建模,造船工程师可以快速修改设计,在最后一刻进行设计更改。

Hull Design

Outfitting Design

AVEVA™ Outfitting Design 模块简化了船舶内部舾装的设计过程,提供了空间预留和多学科协作的工具。设计逻辑基于用户定义的规范和库,标准化程度高,大大减少了人为错误,并保持了灵活性。

Hull Design

生产信息

我们的生产信息模块在设计和生产团队之间架起了一座桥梁。该模块有助于创建、快速修改和传输用于制造的准确可交付成果。通过优化板材和型材嵌套,该解决方案可最大限度地提高效率并减少材料浪费。

Hull Design

Assembly Planning

AVEVA™ Assembly Planning 允许您收集设计元素并将其归类到一个特定的层次结构中,该层次结构代表了从最小的装配到完整的组装船舶的装配逻辑。这样,您就可以模拟、可视化和优化安装顺序,并管理所有后续活动。

HHI 成功优化了其生产设施的设计系统。

该系统旨在实现快速部署,促进各个设计团队之间更快、更好地协调合作。

HHI 成功优化了其生产设施的设计系统。

AVEVA 造船业产品

AVEVA™ E3D 三维协同设计平台

以前称为 AVEVA Everything 3D

AVEVA E3D Design 是一款用于工厂、船舶和电力行业的三维设计软件。它有助于创建设计和图纸,并降低成本和项目风险。

AVEVA™ Unified Engineering(一体化工程设计)

AVEVA Unified Engineering 是一个以数据为中心的工程环境。在所有项目阶段与多学科团队实时进行工程设计和协作。

AVEVA™ Enterprise Resource Management

以前称为 AVEVA ERM

涵盖整个项目生命周期的端到端项目执行解决方案,专为资本支出和海事项目而打造,在范围和集成方面无与伦比。

AVEVA™ Point Cloud Manager

以前称为 AVEVA LFM

AVEVA™ Point Cloud Manager 是一种云支持的 3D 数据捕获解决方案,能够促进可扩展且可靠的现实捕获数据集的生成和可视化。

连接

我们的工业智能平台:安全访问最广泛、最深入的工业软件即服务 (SaaS) 产品组合,并利用工业人工智能 (AI) 的强大功能进行增强。

资源

与专家交谈

与 AVEVA 产品专家联系,开启您的旅程。

联系 AVEVA 剑维软件
在线聊天
预约演示